您当前的位置:首页 新闻资讯 通知公告

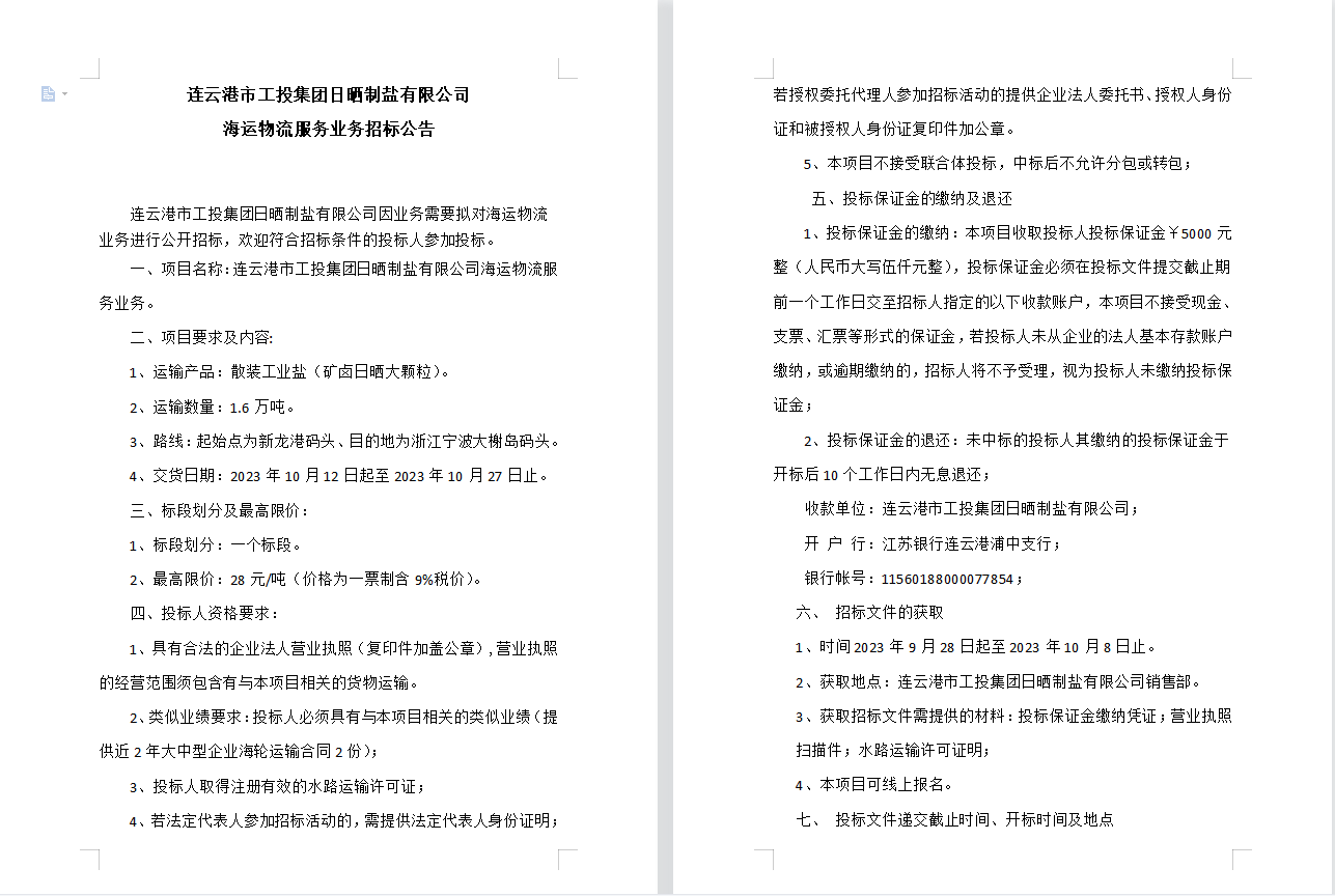
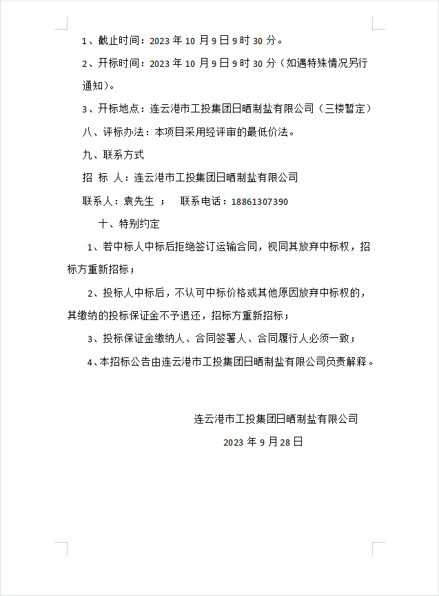
连云港市工投三亿sanyi(中国)日晒制盐有限公司海运物流服务业务招标公告

发布时间:2023-09-28 阅读量: