您当前的位置:首页 新闻资讯 通知公告

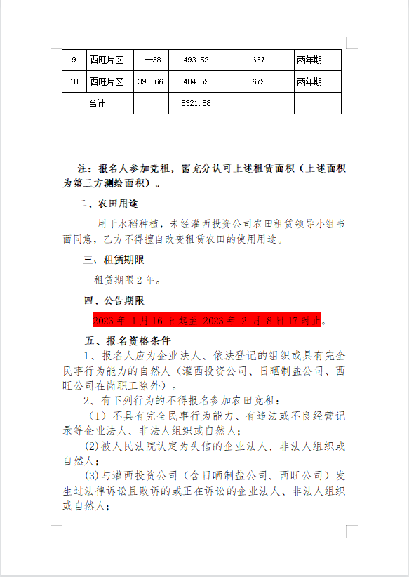
2023年灌西投资公司农田公开竞租公告

发布时间:2023-01-16 阅读量:

4[PI_@P0V4`NX)U9}}($_(4.png

22.png

EACPW`R_C2F_~4W@A{_X{HM.png

`M)M]71LM{EZV(~1I@_P}YM.png

80J18ZC8Q(RRA_}M`B3PKAH.png

HTWSOO7JW~DQ}A$074G5EQL.png