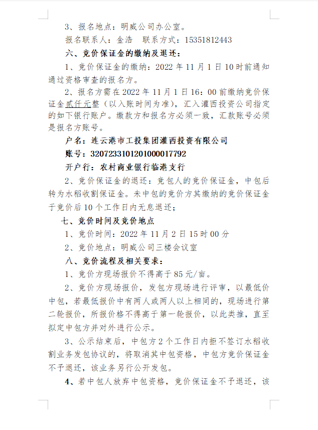
您当前的位置:首页 新闻资讯 通知公告

连云港市工投三亿sanyi(中国)灌西投资有限公司2022年水稻收割业务发包通告(二次)

发布时间:2022-10-25 阅读量:

E[`9L81XKVHG)R_45HH2G1H.png
221.png30.png